Меню

Схемы

Здесь собраны интересные схемы электронных устройств.

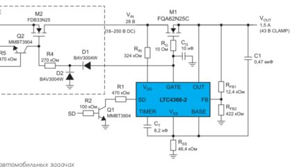
Микросхема LTC4366 надежная защита от скачков напряжения до 500 В

Микросхема LTC4366 надежная защита от скачков напряжения до 500 В

18.06.2022

В транспортных средствах электроника сталкивается с уникальными проблемами, основной из которых является работа при кратковременных всплесках электроэнергии.

Импульсный источник питания ~220 В /+5, ±12, ±15 В

Импульсный источник питания ~220 В /+5, ±12, ±15 В

18.06.2022

Питание радиоэлектронной аппаратуры мощностью до 40 Вт. Источник питания реализован на основе микросхемы UC3842

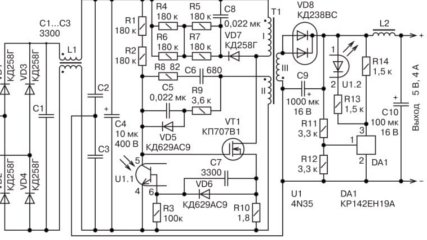
Импульсный источник питания ~220 В /=5 В 4A

Импульсный источник питания ~220 В /=5 В 4A

18.06.2022

Предназначен для питания от сети 220 В 50 Гц устройств с потребляемым током до 4 А при выходном напряжении 5 В

Импульсный источник питания ~220В /=9В

Импульсный источник питания ~220В /=9В

18.06.2022

Предназначен для питания от сети 220 В 50 Гц устройств с потребляемым током до 3 А при выходном напряжении 9,2 В.

Индуктивные датчики уровня воды стиральных машин

Индуктивные датчики уровня воды стиральных машин

18.06.2022

В стиральных машинах используются два типа датчиков — электромеханические и электронные. Как известно, во всех СМ используются датчики уровня воды...

Восстановление работоспособности сенсорных панелей GORENJE

Восстановление работоспособности сенсорных панелей GORENJE

18.06.2022

Одной из характерных неисправностей СМ «Gorenje WA-65145/65165/65185/65205/75165» является отказ сенсорной панели (touch panel).